3月29日晚,我校岳麓书院2019年“本科生治学能力提升计划”答辩会在文庙举行。答辩会含中期答辩和结项答辩两项,分古代史组、近代史组、专门史文博考古组三个场次同时进行,共15个研究小组参加答辩。经过评议,12个研究小组通过答辩。岳麓书院院长助理余露出席答辩会。

答辩现场
本次答辩会由邓国军、黄晓巍、许超杰老师担任古代史组的评审,余露、刘会文老师担任近代史组的评审,向明文、王菲菲、于月老师担任专门史、文博、考古组的评审,共15个研究小组参加答辩。
答辩会上,各小组分别报告了各自的研究进度与成果。评审老师认真评议,提了很多建设性的问题。同时,老师们也从学术规范到研究思路、研究方法、研究视角,再到材料挖掘、细节完善等方面,给出了很多针对性的建议。

答辩现场
余露宣读了2019年“治学能力提升计划”答辩通过名单,并作总结发言。余露向同学们表示祝贺,同时对答辩中出现的一些问题进行了总结,希望大家更加端正研究态度,进一步完善课题,努力提升自己的学术研究能力。
岳麓书院自2016年起实施“本科生治学能力提升计划”,该计划旨在提升历史系本科生的治学能力,鼓励同学们在专业教师指导下积极开展学术研究。同学们根据个人兴趣确定研究课题,获得立项的研究小组,书院将提供一定的研究资助。课题研究周期为一至两年,期间,每个研究小组都要经过答辩考核。
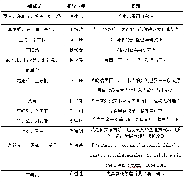
答辩通过名单
责任编辑:林心滢
注:转载该文请注明来源:湖南大学新闻网