

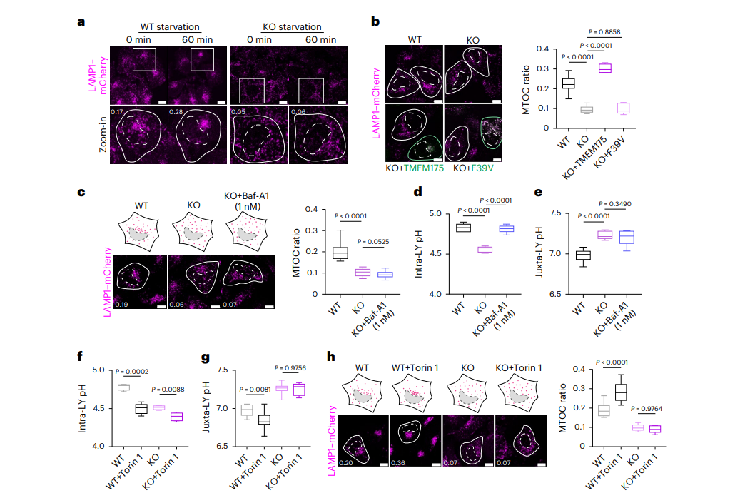
溶酶体是细胞内最具酸性的细胞器,其腔内pH值约4.6。高度富集的腔内质子环境维持多种酸性水解酶的活性,使溶酶体承担细胞“消化中心”的核心功能;近年来的研究揭示,溶酶体还是细胞信号转导的重要枢纽,参与膜融合与分裂、细胞器运动和膜接触位点形成等关键过程。然而,溶酶体腔内的质子如何向胞质侧传递,并进一步作为信号分子调控这些生理功能,仍是亟待阐明的重要科学问题。针对这一关键难题,谭蔚泓教授/邱丽萍教授团队与...

高精度电压基准源是智能电表、工业传感器等精密测量系统的核心器件,这类系统通常要求电压基准在工业级温度范围(−40℃ 至 85℃)内具有低于1ppm/℃的超低温度系数。然而,传统的带隙基准受限于双极性晶体管基极-发射极电压的固有非线性曲率,其温漂性能难以突破1ppm/℃的瓶颈。针对上述难题,我校半导体学院陈卓俊教授团队创新性提出了一种电学和热学相结合的混合补偿技术,基于65nm CMOS工艺成功设计并流片了一款采高精度电...

核能材料在反应堆内服役过程中长期经受高通量中子辐照、高温和高腐蚀性冷却介质等极端条件的考验,这些极端条件会导致材料内部产生大量的缺陷(例如空位、四面体堆垛层错和空洞等),严重影响其性能与使用寿命。如何评估与预测核能材料在辐照下的行为一直是先进核能发展的关键科学问题之一。近日,湖南大学物理与微电子科学学院邓辉球教授课题组与合作团队在该领域取得重要进展。研究团队自主开发了基于缺陷演化速率的长时间动...

在增强现实(AR)与虚拟现实(VR)设备迈向轻薄化与高性能的关键阶段,其核心显示引擎硅基液晶(LCoS)技术却长期受困于偏振依赖性强、光学系统复杂等固有瓶颈,严重制约了设备的光效与集成度。针对这一业界难题,湖南大学机械与运载工程学院胡跃强教授、段辉高教授领衔的平面光学先进设计制造团队,与华为技术有限公司开展深度合作,开创性地提出并研制了超构表面集成LCoS(meta-LCoS)新架构芯片。该研究成果成功实现了偏振不...

12月2日,全国哲学社会科学工作办公室公布了2025年国家社科基金哲学社会科学学术通俗读物项目立项名单。全国共有33种图书获批立项,我校岳麓书院邓洪波教授主持的《中国书院的历程》入选。邓洪波教授致力书院文化研究四十余年,主持《中国书院文献整理与研究》《东亚国家书院文献整理与研究》两个国家社科基金重大项目,出版《中国书院史》《中国书院制度研究》《湖南书院史稿》《中国书院活动史》《明代书院讲会研究》《东亚历...